Glyphosat
| Sicherheitshinweise | ||||||||
|---|---|---|---|---|---|---|---|---|
| ||||||||
| Toxikologische Daten |
| |||||||
Als Unkrautbekämpfungsmittel gehört Glyphosat zu den Mitteln die sich, wenn auch sicher nicht repräsentativen Studien, immer mal dort nachweisen
lassen wo sie entsprechend Hersteller bestimmt nicht hingehören: - im menschlichen Urinproben.
Es sei denn der Hersteller denkt ensprechende Gedanken.
Glyphosat ist eine chemische Verbindung aus der Gruppe der Phosphonate. Es ist eine biologisch wirksame Hauptkomponente einiger Breitbandherbizide und wird seit der zweiten Hälfte der 1970er Jahre in der konventionellen Landwirtschaft weltweit sowohl zur Unkrautbekämpfung als auch zur Beschleunigung der Erntereife von Nutzpflanzen (Getreide, Kartoffeln) eingesetzt. Glyphosat wirkt unselektiv gegen Pflanzen; Nutzpflanzen können mittels Gentechnik eine Herbizidresistenz gegen Glyphosat erhalten. Glyphosat ist weltweit seit Jahren der mengenmäßig bedeutendste Inhaltsstoff von Herbiziden.
Verschiedene Glyphosat-Produkte unterscheiden sich in der Salz-Formulierung, dem Medium (Lösung oder Granulat) sowie der Wirkstoffkonzentration. Beispiele für Formulierungen sind das Glyphosat-Ammonium-Salz und das Glyphosat-Isopropylammonium-Salz.
Im Vergleich mit anderen Herbiziden weist Glyphosat meist eine geringere Mobilität, Lebensdauer und eine geringere Toxizität gegenüber Tieren auf. Dies sind für landwirtschaftlich verwendete Herbizide in der Regel wünschenswerte Eigenschaften. Über Medienberichte und wissenschaftliche Studien, die Gesundheitsgefahren von Glyphosat behaupten, findet seit Jahren eine intensive öffentliche, wissenschaftliche und zunehmend auch regulatorische Auseinandersetzung statt.
| Strukturformel | ||
|---|---|---|
![]() | ||
| Allgemeines | ||
| Name | Glyphosat | |
| Andere Namen |
N-(Phosphonomethyl)glycin | |
| Summenformel | C3H8NO5P | |
| CAS-Nummer |
| |
| EG-Nummer | 213-997-4 | |
| ECHA-InfoCard | ||
| PubChem | ||
| ChemSpider | ||
| DrugBank | ||
| Kurzbeschreibung | farbloser, geruchloser Feststoff[1] | |
| Eigenschaften | ||
| Molare Masse | 169,07 g/mol | |
| Aggregatzustand | fest | |
| Dichte | 1,71 g/cm3 | |
| Schmelzpunkt | 230 °C | |
| pKs-Wert | < 2; 2,6; 5,6; 10,6 | |
| Löslichkeit | 10,1 g/l (20 °C) | |
Geschichte
Der Schweizer Chemiker Henri Martin, der für Cilag arbeitete, erfand Glyphosat im Jahre 1950. Die neue Verbindung wurde weder in der Literatur beschrieben noch vermarktet. 1959 wurde Cilag von Johnson & Johnson übernommen und Glyphosat zusammen mit anderen Proben an Sigma-Aldrich verkauft. Auch Sigma-Aldrich verkaufte in den 1960er-Jahren nur kleine Mengen des Stoffs, dessen biologische Aktivität weiterhin unbekannt war. Monsanto testete zu dieser Zeit mehrere Verbindungen zur Wasserenthärtung, u.a. etwa 100 Varianten der Aminomethylphosphonsäure. Bei Tests zur Herbizidwirkung dieser Varianten fielen zwei Verbindungen mit einer – allerdings niedrigen – Wirkung auf. John E. Franz, ein für Monsanto tätiger Wissenschaftler, analysierte die Stoffwechselwege der beiden Verbindungen in Pflanzen. Glyphosat war eines der möglicherweise stärker herbizid wirkenden Stoffwechselprodukte. Im Mai 1970 synthetisierte Monsanto erstmals die Verbindung und ließ Glyphosat 1971 als Herbizid patentieren. Das Patent wurde 1974 erteilt.
Die Substanz kam erstmals 1974 als Wirkstoff des Herbizids Roundup auf den Markt. Zunächst wurde das kostengünstige Glyphosat in der Landwirtschaft benutzt, um die Felder vor der neuen Aussaat von Unkräutern zu befreien. In den 1990er Jahren wurden gentechnisch veränderte Pflanzen mit Glyphosatresistenz zugelassen. Dies ermöglichte es, Glyphosat auch nach der Aussaat und während des gesamten späteren Wachstums der Pflanzen einzusetzen.
Im Jahr 2007 wurden von keinem Herbizid mehr in der US-Landwirtschaft eingesetzt als von glyphosathaltigen Produkten. Insgesamt wurden 2011 mehr als 110.000 Tonnen verbraucht, davon ein Großteil im Soja- und Maisanbau. Monsantos Patente auf Glyphosat sind in den meisten Staaten mittlerweile abgelaufen. Etwa die Hälfte des Angebots stammte im Jahr 2010 aus China. Neben Roundup sind Dutzende anderer glyphosathaltiger Herbizide auf dem Markt, beispielsweise Clinic von Nufarm, Touchdown von Syngenta, Vorox (Compo) oder GlyphoMAX von Dow AgroSciences.
Glyphosat wurde laut Mitarbeitern des Herstellers Monsanto 2010 in über 130 Ländern vertrieben. EU-weit besteht eine aktuelle Zulassung seit 2002. Diese wurde am 10. November 2010 zunächst bis 31. Dezember 2015 verlängert.
Gewinnung und Darstellung
Glyphosat kann durch Reaktion von Phosphortrichlorid mit Formaldehyd und Wasser und anschließende Reaktion der als Zwischenprodukt entstehenden Chlormethylphosphonsäure mit Glycin gewonnen werden. Ebenfalls möglich ist die Darstellung durch Reaktion von Ethylglycinat oder Glycin mit Formaldehyd, Diethylphosphit oder Phosphorsäure und Chlorwasserstoff.
Eigenschaften
Glyphosat ist eine geruchlose, wasserlösliche und nicht flüchtige Substanz. Glyphosat wird als Säure und als Salz hergestellt.
Glyphosat ist eine amphotere Verbindung und hat daher mehrere pKS-Werte. Wegen ihrer hohen Polarität ist die Substanz in organischen Lösungsmitteln praktisch unlöslich.
Industriell hergestelltes Glyphosat hat im Mittel einen Reinheitsgrad von 96 % Trockengewicht. Der Rest verteilt sich auf einige Nebenprodukte der Synthese. Der Anteil der Nebenprodukte liegt je unter einem Prozent.
Eine typische Glyphosat-Formulierung enthält 356 g/l Glyphosat oder 480 g/l Isopropylamin-Glyphosat sowie ein Netzmittel, um das Eindringen durch die Pflanzenoberfläche zu verbessern.
Analytik
Aufgrund ihrer hohen Polarität sind Glyphosat sowie ihr wichtigster Metabolit AMPA nur schwer mittels Flüssigchromatographie zu trennen. Daher wird bei der Aufarbeitung nach ISO 21458 mit Fmoc umgesetzt. Die entstehenden Derivate sind dann mittels Fluoreszenzdetektor erfassbar. Moderne Methoden sehen eine Flüssigchromatographie mit Tandem-Massenspektrometrie (LC-MS/MS) vor.
Wirkmechanismus
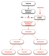
Glyphosat blockiert das Enzym 5-Enolpyruvylshikimat-3-phosphat-Synthase (EPSPS), das zur Synthese der aromatischen Aminosäuren Phenylalanin, Tryptophan und Tyrosin über den Shikimatweg in Pflanzen, wie auch in den meisten Mikroorganismen, benötigt wird. Grund für die Blockade ist die chemische Ähnlichkeit von Glyphosat mit Phosphoenolpyruvat (PEP), dem regulären Substrat der EPSPS. Glyphosat ist der einzige bekannte Herbizidwirkstoff, der effektiv EPSPS blockiert.
Umweltverhalten
Wegen seiner chemischen Ähnlichkeit zum Phosphat-Ion wird Glyphosat stark an die gleichen Bodenminerale angelagert ("adsorbiert") wie Phosphat selbst. Beispielsweise adsorbieren Aluminium- und Eisenoxide stark. Eine hohe Phosphatkonzentration im Boden könnte die Adsorption behindern und zu einer höheren Auswaschung des Glyphosats aus der durchwurzelten Bodenzone führen. Verschiedene Labor- und Feldstudien haben jedoch für die meisten Mineralien und Böden keinen oder nur einen begrenzten Einfluss des Phosphats feststellen können.
Wegen der starken Adsorption im Boden ist Glyphosat nur selten und meist in geringen Konzentrationen in Grundwasserproben nachweisbar. Der Anteil des durch Oberflächenabfluss von einer mit Glyphosat behandelten Fläche ausgespülten Wirkstoffs liegt meist bei weniger als einem Prozent der ausgebrachten Menge.
In einigen Ländern wird Glyphosat gegen Wasserpflanzen eingesetzt, die auf der Oberfläche schwimmen oder aus ihr herausragen. Nach solchen Aktionen wurden im Wasser Glyphosat-Konzentrationen von 0,01 bis 1,7 mg a.e./l (a.e. = acid equivalent) gemessen; im Sediment lagen die Konzentrationen zwischen 0,11 und 19 mg a.e./kg Trockengewicht.
In sterilem Wasser ist Glyphosat über eine große Breite von pH-Werten stabil; eine Hydrolyse erfolgt kaum. Auch bei zusätzlicher Bestrahlung mit Sonnenlicht (Photolyse) wurde Glyphosat im pH-Bereich von 5–9 nach 30 Tagen zu weniger als 1 % abgebaut. Die Abbauraten durch Photolyse sind sehr niedrig, wenn sich Glyphosat in oder an Bodenoberflächen befindet. In Fließgewässern sorgen neben dem mikrobiellen Abbau auch die Adsorption an Sedimente und Schwebeteilchen sowie die Verdünnung durch weitere Zuflüsse für einen Rückgang der Glyphosatkonzentration im Wasser. Die Abbaurate in stehenden Gewässern ist von den lokalen Bedingungen abhängig. Die Halbwertszeit für den Abbau von Glyphosat in Gewässern wird auf 7 bis 14 Tage geschätzt.
Glyphosat wird vor allem von Mikroorganismen im Boden – und zwar sowohl unter aeroben wie unter anaeroben Bedingungen – abgebaut. Die Abbau-Geschwindigkeit hängt vor allem von der mikrobiellen Aktivität des Bodens ab. Der Abbau verläuft hauptsächlich über Aminomethylphosphonsäure (AMPA) (Aminomethylphosphonsäure) oder über Glyoxylsäure und endet mit der Freisetzung von Kohlenstoffdioxid, Phosphat und Ammonium. Die Halbwertszeit für Glyphosat im Boden (DT50-Wert) beträgt nach Feldstudien auf Ackerland im Mittel 14 Tage und etwa 30–60 Tage in Waldökosystemen. Bei 47 in Europa und Nordamerika durchgeführten Feldversuchen auf Acker- und Waldflächen lag die DT50 zwischen 1,2 und 197 Tagen, der Durchschnitt aus allen Studien betrug 32 Tage.
Wegen der geringen Flüchtigkeit von Glyphosat ist die Verdampfung des ausgebrachten Wirkstoffs vom Feld vernachlässigbar. Die Abdrift auf benachbarte Flächen hängt vom Wetter und den verwendeten Sprühgeräten ab. Bei modernen Feldspritzen erreicht durch Verdriftung noch etwa 4 % der Ausbringungsrate von Pflanzenschutzmitteln eine Entfernung von 1 m vom Feldrand. Beim Einsatz von Agrarflugzeugen ist die Abdrift größer, in 25 m Entfernung beträgt sie noch 10 % der Ausbringungsrate, in 75 m Entfernung 1 %.
Resistenzentwicklung
Der umfangreiche Einsatz von Glyphosat hat zur Entwicklung von glyphosatresistenten Unkräutern geführt. Die starke Anwendung von herbizidresistenten Kulturpflanzen in den USA, Argentinien und Brasilien hat diese Entwicklung begünstigt. Aufgrund der breiten Verwendung glyphosathaltiger Produkte wird erwartet, dass dieser Prozess sich in Zukunft verstärken wird. Vor diesem Hintergrund werden Maßnahmen empfohlen, die den Selektionsdruck auf Unkräuter reduzieren und es wird eine breiter gefächerte Unkrautbekämpfung empfohlen. Als Möglichkeiten werden genetische Innovationen, neuartige full-dose Herbizidmischungen und Alternativen zu Glyphosat genannt. Mechanische und feinmechanische Ackerbauverfahren sowie pflanzenbauliche Praktiken wie Pflanz- und Fruchtfolgeplanung werden angeraten, um die Abhängigkeit von Glyphosat zu reduzieren. Dies sei erforderlich, damit die Vorteile von Glyphosat in Zukunft weiterhin genutzt werden können.
Anwendung
Glyphosat ist ein nicht-selektives Blattherbizid mit systemischer Wirkung, das über grüne Pflanzenteile aufgenommen wird. Es wird gegen einkeim- und zweikeimblättrige Unkräuter im Acker-, Wein- und Obstbau, beim Anbau von Zierpflanzen, auf Wiesen, Weiden und Rasenflächen sowie im Forst verwendet. Die Aufnahme von Glyphosat in die Blätter erfolgt durch Diffusion. Den meisten Glyphosat-Formulierungen werden grenzflächenaktive Substanzen (sogenannte Netzmittel oder Spreizer) zugesetzt, die für eine gleichmäßige Benetzung der Blätter sorgen und so die Aufnahme verbessern. Innerhalb der Pflanze wird Glyphosat über das Phloem verteilt. Glyphosat, das auf den Boden gelangt, wird dort adsorbiert und kann daher nur in geringem Maße von Pflanzen aufgenommen werden. Eine Aussaat oder Neupflanzung kann bald nach Ausbringen des Herbizids erfolgen.
Die häufig eingesetzten Netzmittel POE-Tallowamin standen dabei in der Kritik, da es im Vergleich mit dem Herbizidwirkstoff eine deutlich stärkere Reizwirkung auf Lebewesen hat. In Deutschland hat das Bundesamt für Verbraucherschutz und Lebensmittelsicherheit (BVL) daraufhin alle Zulassungsinhaber von entsprechenden Pflanzenschutzmitteln zu einem Austausch der polyethoxylierte Alkylamine gegen andere Netzmittel aufgefordert.
Anwendung bei konventionellem Anbau
Da Glyphosat über alle grünen Pflanzenteile einschließlich der Blätter aufgenommen wird, wird es im konventionellen Pflanzenbau eingesetzt, bevor die eigentliche Feldfrucht gesät wird. Zu diesem Zeitpunkt sind jedoch oft schon viele der Unkräuter aufgegangen, d. h. sie haben grüne Pflanzenteile, die von der Glyphosatanwendung getroffen werden können. Üblich ist auch eine Sprühanwendung unmittelbar nach der Saat. Schnell und oberflächlich keimende Unkräuter werden dadurch getroffen, während die tiefer eingesäten Kulturpflanzen verschont bleiben (Vorauflauf bzw. Vorauflaufherbizid).
In bereits etablierten Wein- und Obstplantagen kann Glyphosat eingesetzt werden, wenn sich keine Blätter der Weinstöcke oder der Obstbäume in einem bodennahen Anwendungsbereich befinden (siehe Abbildung rechts).
Die ausgebrachte Wirkstoffmenge bei einzelnen Anwendungen liegt meist zwischen 0,84 und 2,52 kg Glyphosat (a.e.)/ha. Je nach Art und Größe der zu bekämpfenden Pflanzen werden bis zu 4,2 kg a.e./ha ausgebracht. In den USA darf auf landwirtschaftlich genutzten Flächen pro Jahr höchstens 6,73 kg Glyphosat (a.e.)/ha eingesetzt werden. Dieser Höchstwert basiert auf Studien zur Wirtschaftlichkeit, nicht auf einer Risiko-Bewertung.
Bedeutung in Deutschland
Glyphosat wird in der deutschen Landwirtschaft zu drei verschiedenen Zeitpunkten verwendet: um die Aussaat herum, zwischen Ernte der Winterfrucht und Aussaat der Sommerfrucht und vor der Ernte (Sikkation). Glyphosatresistente Nutzpflanzen spielen in Deutschland noch keine Rolle.
Unkräuter können direkt vor oder bis zu 5 Tage nach der Aussaat mit Glyphosat bekämpft werden. Diese Nutzung als Vorauflaufherbizid wird auf 5–6,2 % der Fläche mit Wintergetreide und knapp 18,3 % der Fläche für Winterraps angewandt.
Die Anwendung nach der Ernte einer Winterfrucht oder vor der Aussaat einer Sommerfrucht dient der Bekämpfung von Durchwuchs und Unkräutern. Die Anwendung nach der Ernte findet auf 27 % der Wintergetreidefläche und 52 % der Winterrapsfläche statt. Vor der Aussaat im Frühling wird Glyphosat auf 41 % der Mais- und 53 % der Zuckerrübenfläche ausgebracht. Steinmann et al. (2012) schätzen, dass 68,1 % des Glyphosateinsatzes auf die Stoppelbehandlung entfallen.
Die Vorerntebehandlung erfolgt maximal sieben Tage vor der Ernte von Getreide, Raps und Leguminosen und dient der Abreifebeschleunigung der Kulturpflanze sowie der gleichzeitigen Abtötung von Unkräutern. Die Sikkation mit Glyphosat ist in Deutschland insgesamt nicht von großer Bedeutung, allerdings werden in Küstennähe geschätzte 65 % der Wintergerstenbestände aufgrund eines großen Unkrautdrucks behandelt. In Ostdeutschland werden in nassen Jahren bis zu 20 % der Wintergetreide und -rapsflächen behandelt, in Restdeutschland weniger als 5 % der Fläche. In der Schweiz ist die Sikkation verboten.
Laut einer 2011 durchgeführten Expertenbefragung werden 30 % der deutschen Ackerfläche jährlich mit Glyphosat behandelt. Eine 2011 durchgeführte Umfrage unter 896 Landwirten schätzte den Flächenanteil auf 39 %. Bei der Pfluglosen Bodenbearbeitung wird mit Ausnahme Süddeutschlands standardmäßig Glyphosat verwendet.
Laut einer von Wissenschaftlern der Universität Gießen durchgeführten Studie würde ein Verbot von Glyphosat zu einem verstärkten Einsatz des Pflugs und anderer Herbizide führen, und zudem das Risiko von Resistenzentwicklungen aufgrund des Wegfalls eines Wirkstoffs erhöhen (Garvert et al., 2013; Schmitz & Garvert, 2012.) In Küstenregionen und Ostdeutschland käme es mittelfristig zu Ertragseinbußen von 5–10 %. Die Deckungsbeiträge würden insbesondere in Küstengebieten und Ostdeutschland sinken. Einer auf die EU ausgedehnten Modellrechnung zufolge würde ein Verbot in der gesamten EU die Produktion um 5 % reduzieren, was einen Anstieg von Importen und Preisen zur Folge hätte. Insgesamt würden Wohlfahrtsverluste von 1,4 Mrd. US-Dollar entstehen. Steinmann et al. (2012) beziffern den Nutzen von Glyphosat in Deutschland auf 79–202 Mio. € pro Jahr. Im Unterschied zu der Gießener Untersuchung gehen die Göttinger Wissenschaftler davon aus, dass es ohne Glyphosat nicht zu Ertragseinbußen kommen würde, da ein verstärkter Einsatz von Pflug und anderen Herbiziden zur Unkrautbekämpfung derartige Effekte kompensieren würde.
Anwendung bei Glyphosat-resistenten Pflanzen
Bei verschiedenen Feldfrüchten (u.a. Soja, Raps, Baumwolle, Mais) gelang es, gentechnisch veränderte Pflanzen zu erzeugen, die gegen Glyphosat resistent sind. Bei diesem Pflanzenanbau kann Glyphosat auch angewandt werden, wenn die Pflanzen bereits aufgegangen sind. Es wird eine Anwendung nicht nur vor der Aussaat – wie bei konventionellen Pflanzen – möglich, sondern zu verschiedenen Zeitpunkten des Anbaus. Die Kombination Glyphosat-resistente Feldfrucht + mehrfache Glyphosat-Anwendung und der hohen Anwendungsgrad in mehreren großen Anbauländern wird mit den wirtschaftlichen Vorteilen dieser Form der Unkrautbekämpfung begründet.
Wirkung auf Nichtzielorganismen
Die Wirkung von Glyphosat auf Nichtzielorganismen wurde umfangreich untersucht, unter anderem durch die Environmental Protection Agency (EPA), die WHO, die EU. Nichtregierungsorganisationen wie der Naturschutzbund Deutschland, Greenpeace oder Friends of the Earth vertreten unter Berufung auf wissenschaftliche Studien den Standpunkt, dass Glyphosat erhebliche Gesundheits- und Umweltrisiken berge.
Die Giftigkeit von Glyphosat ist für Nichtzielorganismen (Säugetiere, Vögel, Fische, und Wirbellose) gering, da das gehemmte Enzym EPSPS nur in pflanzlichen Zellen vorhanden ist. Die Toxizität von Glyphosat-basierten Produkten weicht davon ab, abhängig von der Rezeptur. So führt beispielsweise die Verwendung von Netzmitteln (wie bei Roundup) zu einer höheren Toxizität, insbesondere bei Wassertieren. Als Isopropylammonium-Salz ist Glyphosat besonders für Fische weniger toxisch. Von Tieren wird aufgenommenes Glyphosat schnell und unmetabolisiert wieder ausgeschieden.
Aufnahme in den Körper
Bei Fütterungsstudien an Ratten wurde oral verabreichtes, radioaktiv markiertes Glyphosat mit einer Rate zwischen 15 und 36 % in den Körper aufgenommen, der Rest wurde mit dem Kot wieder ausgeschieden. Bei niedriger Dosierung wurden die höchsten prozentualen Aufnahmeraten erreicht. Aufgenommenes Glyphosat wurde zum größten Teil unmetabolisiert ausgeschieden. Etwa 10 % des verabreichten Glyphosats waren im Urin nachweisbar, weniger als 0,3 % tauchten als CO2 in der Atemluft auf, der größte Teil wurde mit dem Kot abgegeben.
Fütterungsstudien an Kaninchen, Milchziegen und Hühnern zeigten eine vergleichbare Aufnahmerate und entsprechende Glyphosatgehalte in Geweben sowie in Milch und Eiern.
Die Aufnahmerate von Glyphosat über die Haut ist sehr niedrig. Sowohl aus unverdünnter Roundup-Lösung als auch aus einer Spritzmittel-Lösung nahmen Hautproben bei einer Einwirkzeit von 16 Stunden bis zu 2 % des in der Lösung enthaltenen Glyphosats auf.
Exposition
Die in detaillierten Studien zur Exposition von Landwirten beobachtete maximale systemische Exposition beträgt 0,004 mg/kg. Der maximale Wert ohne toxische Wirkung (NOEL) beträgt 175 mg/kg. Die Europäische Behörde für Lebensmittelsicherheit geht bei Lebensmittelrückständen von 0,3 mg/kg bei Mais und 7 oder 10 mg/kg bei Sojabohnen von keinem länger anhaltenden Gesundheitsrisiko für den Verbraucher aus. Das gemeinsame Treffen (2004) der Ernährungs- und Landwirtschaftsorganisation und der Weltgesundheitsorganisation zur Risikobewertung von Rückständen von Pflanzenschutzmitteln in 32 Nahrungsmitteln kam zu dem Schluss, dass Glyphosatrückstände mit keinen akuten oder chronischen Gesundheitsgefährdungen für den Verbraucher einhergehen.
Im Frühjahr 2013 wurden 182 Urinproben aus 18 europäischen Ländern auf Glyphosat und sein Abbauprodukt AMPA untersucht, finanziert wurde die Studie vom Bund für Umwelt und Naturschutz Deutschland und Friends of the Earth. Die Mittelwerte der bestimmten Konzentrationen lagen bei 0,21 µg/l für Glyphosat und 0,18 µg/l für AMPA, bei einer Bestimmungsgrenze von jeweils 0,15 µg/l. Als Maximalwerte wurden 1,56 µg Glyphosat und 2,63 µg AMPA pro Liter gefunden. Zwar wurde in 44 % der untersuchten Proben Glyphosat nachgewiesen, die gemessene Konzentration im Urin liegt aber laut Stellungnahme des Bundesinstitutes für Risikobewertung (BfR) „weit unterhalb eines gesundheitlich bedenklichen Bereichs“ (Faktor 1.000). Beim Menschen werden 20–30 % des Glyphosats aus der Nahrung durch den Darm aufgenommen und dann größtenteils durch den Urin wieder ausgeschieden.
Toxizität
Als akute orale LD50 wurden bei der Ratte 4275 mg a.e./kg Körpergewicht (a.e. für acid equivalent) für Glyphosatsäure und 1550 mg a.e./kg für das ursprüngliche Roundup-Produkt (MON 2139) bestimmt.
Der europäische ADI-Wert beträgt 0,3 mg/kg. Der Acceptable Operator Exposure Level(AOEL) beträgt 0,2 mg/kg.
in-vitro-Untersuchungen
Für menschliche Plazentazellkulturen liegt die letale Dosis von Glyphosat und Roundup laut einer Studie bei 4,54 bzw. 2,52 g/l. Die halbmaximale Inhibitionskonzentration (IC50) von Progesteron bei Mäusezellkulturen liegt nach einer Studie bei 24,4 mg/l für Roundup.
Karzinogenität und Teratogenität
Eine Bewertung der IARC vom März 2015 kommt zum Ergebnis, dass es begrenzte Nachweise an Menschen für das krebserzeugende Potenzial von Glyphosat gebe, während die Beweislage ausreichend wäre, dass die Substanz bei Ratten und Mäusen zu Tumoren führe. IARC stuft Glyphosat daher in die Kategorie 2A (wahrscheinlich krebserzeugend für den Menschen, probably carcinogenic to humans) ein. Das BfR teilte in einer ersten Reaktion darauf mit, dass die IARC-Entscheidung auf Basis der vorliegenden Informationen wissenschaftlich schlecht nachvollziehbar sei und daher der vollständige Bericht der IARC abgewartet wird. Nach Angaben des BfR ist Glyphosat "von den für die gesundheitliche Bewertung zuständigen nationalen, europäischen und anderen internationalen Institutionen einschließlich des WHO/FAO Joint Meeting on Pesticide Residues (JMPR) nach Prüfung aller vorliegenden Studien als nicht krebserzeugend bewertet worden". Health Canada wies in einer Reaktion auf die IARC-Bewertung darauf hin, dass die Identifizierung einer Gefährdung ("hazard") keine Risikobewertung ist. Die Exposition, welche ein Risiko letztlich bestimmt, wurde von IARC nicht berücksichtigt. Auch verwies Health Canada darauf, dass derzeit (Mai 2015) keine Regulierungsbehörde für Pestizide Glyphosat als krebserregend für den Menschen einstuft. Das schweizerische Bundesamt für Landwirtschaft reagierte ebenfalls mit Zurückhaltung auf die IARC-Bewertung und wartet das Erscheinen der ausführlichen Monographie ab.
Laut einer 2000 veröffentlichten Übersichtsarbeit haben umfassende Laborstudien an Versuchstieren gezeigt, dass es keine Hinweise für Karzinogenität, Mutagenität, Neurotoxizität oder Reproduktionstoxizität für den Menschen gibt.
Für die EPA fällt Glyphosat in einer Bewertung aus dem Jahr 2000 unter eine Stoffgruppe, für die Beweise vorliegen, dass keine Kanzerogenität für den Menschen besteht.
Glyphosat wirkt durch Verzögerung einer am Zellzyklus beteiligten Cyclin-abhängigen Kinase auf den Zellteilungsprozess bei Seeigelembryonen. Ein Einatmen von Glyphosat bei der Ausbringung wird daher nicht empfohlen. Eine epidemiologische Kohortenstudie mit 57.311 Landwirten aus Iowa und North Carolina, die Glyphosat verwenden, zeigte keinen Zusammenhang zwischen Glyphosatexposition und Inzidenz von Krebs oder den meisten Krebsunterarten, wenngleich eine Verbindung zwischen Glyphosat und multiplem Myelom möglich erscheint.
Glyphosat schädigt laut einer Studie von Gilles-Éric Séralini menschliche Plazentazellen in Zellkulturen in Dosen, die weit niedriger sind als Konzentrationen im landwirtschaftlichen Einsatz. Der Effekt erhöht sich mit der Konzentration und der Zeit. Des Weiteren stört Glyphosat in denselben Zellkulturen das Enzym Aromatase, das für die Östrogen-Synthese zuständig ist. Hilfsstoffe in kommerziell erhältlichen Formulierungen erhöhen dabei die Bioverfügbarkeit und Bioakkumulation.
Gemäß einer 2010 publizierten Studie steht Glyphosat nach Auswertung von Versuchen an Mäusen im Verdacht, eine Hautkrebs fördernde (promovierende) Wirkung zu haben.
In einer argentinischen Studie unter Leitung von Andres Carrasco wurde gezeigt, dass Glyphosat-basierte Herbizide (GBH) in ausreichender Konzentration Neuralleistendefekte und Kraniofaziale Fehlbildungen beim Krallenfrosch und bei Hühnerembryonen verursachen können. Die Studie beschreibt eine Übereinstimmung bei den unter Laborbedingungen festgestellten Missbildungen mit Missbildungen bei Menschen, die während der Schwangerschaft Glyphosat ausgesetzt waren. Die in der Fachzeitschrift Chemical Research in Toxicology veröffentlichten Ergebnisse waren Gegenstand von EU-Beratungen 2010. Nachdem das Bundesamt für Verbraucherschutz und Lebensmittelsicherheit für Deutschland eine Bewertung der Studie verfasst hatte, der sich die anderen Mitgliedsstaaten anschlossen, kam die EU-Kommission zu dem Schluss, dass die Studie keine Relevanz für die gegenwärtige Risikobewertung von Glyphosat und GBH für den Menschen hat. Als Gründe werden angeführt:
- Von Krallenfrosch- und Hühnerembryonalentwicklung im Wasser bzw. in (Hühner-) Eiern kann wegen erheblicher toxikokinetischer Unterschiede nicht auf die Embryonalentwicklung in utero geschlossen werden. Geeignetere Studien an Ratten und Kaninchen erbrachten keine Hinweise auf ein teratogenes Potential von Glyphosat.
- Der Expositionsweg der Co-Kultivierung von Krallenfroscheiern mit GBH, Injektion von Glyphosat in Krallenfroschembryonen und Injektion von GBH in Hühnereier, ist hoch artifiziell und komplett irrelevant für eine Risikobewertung für den Menschen. Die Exposition beim Menschen würde primär über Haut und Atmung erfolgen.
- In zahlreichen verfügbaren Entwicklungstoxizitätsstudien an Säugetieren wurden auch bei hohen getesteten Dosen keine Hinweise auf Teratogenität gefunden.
- Es gibt keine epidemiologischen Studien, die einen Zusammenhang zwischen einer Exposition an Glyphosat und einer erhöhten Inzidenz an teratogenen Effekten aufzeigen.
In einer 2013 durchgeführten In-Vitro-Studie wurde festgestellt, dass Glyphosat wie ein endokriner Disruptor wirken kann. Glyphosat stellt demnach einen Risikofaktor bei hormonabhängigem Brustkrebs beim Menschen dar, indem es wuchernde Wirkungen bei Hormon-abhängigen menschlichen T47D-Brustkrebs-Zellen, jedoch nicht bei Hormon-unabhängigem Brustkrebs mit MDA-MB231 Zellen hervorbrachte. Die Ergebnisse dieser Studie zeigen also, dass niedrige und umweltrelevante Konzentrationen von Glyphosat östrogene Aktivität hervorrufen.
Wirkung auf die Darmflora von Nutztieren
Monika Krüger stellte in ihren Studien eine mögliche Verbindung zwischen Glyphosat sowie Dysbiose und viszeralen Botulismus her. Laut Aussage des BfR liegen bisher keine empirischen Hinweise hierfür vor. Bei toxikologischen Studien mit Bakterienkulturen wie dem Ames-Test konnte selbst bei hohen Konzentrationen keine antibakterielle Wirkung als Nebenbefund festgestellt werden. Fütterungsversuche mit Nagern, Kühen, Hunden und Ziegen konnten keine langfristigen Krankheitssymptome ausmachen, die auf eine Störung der Darmflora hindeuten.
Indirekte und systemische Umweltwirkungen
Kostensenkung und Anstieg des Herbizidverbrauchs
Der verstärkte Einsatz von Glyphosat, mitverursacht durch die Entwicklung gentechnisch veränderter, glyphosat-resistenter Pflanzen, hat zu einer Ausdehnung der konservierenden Bodenbearbeitung geführt. Mit dieser Bearbeitungsweise sollen Kosten gesenkt werden, als weitere positive Wirkungen gelten ein niedrigerer Energieverbrauch, weniger Erosion und Bodenverdichtung sowie ein verbesserter Erhalt der Bodenfeuchte.
Das deutsche Umweltbundesamt gab im Januar 2014 eine Pressemitteilung heraus, in der es die großflächige Ausbringung von Glyphosat in Verbindung mit einer Einschränkung der biologischen Vielfalt bringt. Eine effektive (pfluglose) Unkrautbekämpfung ließe sich jedoch auch durch vielfältige Fruchtfolgen, Zwischenfruchtbau und Eggen realisieren, und so die ausgebrachten Glyphosatmengen reduzieren. Weitere 15% des Wirkstoffs könnten durch Verzicht der Verwendung als Erntebeschleuniger (so genannte Sikkation) eingespart werden.
Verschiedene Untersuchungen kamen zu dem Ergebnis, dass der Umstieg auf Glyphosat zu einer Reduktion der durch Herbizide verursachten Umweltbelastung geführt habe. Eine allgemeingültige Bewertung ist schwierig, da sich die Herbizide beispielsweise hinsichtlich Ausbringungsvolumen, Persistenz und Giftigkeit unterscheiden. Andererseits kam es durch die Einführung glyphosat-resistenten Saatguts und den Wegfall des Patentschutzes für Glyphosat in den USA zu einem allgemeinen Preisverfall bei Herbiziden, so dass ihr Einsatz wirtschaftlicher wurde und möglicherweise anstieg. In Entwicklungsländern, wo Unkraut bisher häufig von Hand gejätet wurde, könnte der Anbau glyphosat-resistenter Feldfrüchte zu einem Anstieg des Herbizidverbrauchs führen. Die Ausbreitung glyphosat-resistenter Unkräuter würde den Verbrauch an Herbiziden vermutlich ansteigen lassen. Der Gesamtnettoeffekt auf die Umwelt gilt als noch ungeklärt.
Ökotoxikologie
Der akute orale LD50 für die Virginiawachtel liegt bei 4971 mg a.e./kg für Glyphosatsäure und 1742 mg a.e./kg für Glyphosat in einer Roundup-Formulierung. Im 8-Tage-Fütterungstest wurde die LC50 bei Wachtel und Stockente mit > 4640 mg/kg Futter bestimmt. In Langzeit-Fütterungsstudien (20 Wochen) mit Stockenten und Virginiawachteln waren unterhalb von 1000 mg a.e. Glyphosat/kg Futter keine Schadwirkungen feststellbar. Für die kleinere Virginiawachtel entspricht dies einer täglichen Aufnahme von 93 mg pro Kilogramm Körpergewicht.
Bei der Honigbiene liegt die letale Dosis für die Aufnahme mit der Nahrung bei 100 µg a.e. Glyphosat/Biene, im direkten Kontakt zur Sprühlösung bei > 100 µg a.e./Biene. Beim Vergleich mit den üblichen Ausbringungsraten stellt Glyphosat nur ein geringes Schadensrisiko für Bienen dar.
Beim Kompostwurm liegt die LD50 bei mehr als 2300 bzw. 1550 mg a.e./kg Erde für Glyphosatsalz bzw. Roundup. Die NOEC für den Kompostwurm wurde mit 118,7 mg a.e./kg ermittelt.
Fische reagieren empfindlicher auf Glyphosat, als LC50 (96 Stunden) wurden bei der Forelle 86 mg/l Wasser und beim Sonnenbarsch 120 mg/l festgestellt. Die niedrigste ermittelte LC50 für eine Fischart wird mit 1,7 mg a.e./l angegeben.
Tatsächlich beobachtete Expositionswerte liegen deutlich unter den geringsten letalen Konzentrationen. Der bei einer 2002 durchgeführten Untersuchung von 51 Gewässern im mittleren Westen der USA maximal gemessene Expositionswert betrug 8,7 µg a.e./l und 95 % der Werte lagen zwischen 0,45 und 1,5 µg a.e./l. An 30 in den Jahren 2004 und 2005 untersuchten Standorten im südlichen Ontario betrug der maximale beobachtete Expositionswert 40,8 µg a.e./l. In Feuchtgebieten mit bekannten Amphibienpopulationen lagen die Werte typischerweise unter 21 µg a.e./l.
Mikroben im Wurzelraum
Bei Bodenbakterien sind die Nitrifikation und die Hydrolyse von Harnstoff die gegenüber Glyphosat empfindlichsten Prozesse, sie werden bei Konzentrationen von mehr als 5 mg a.e./kg Boden gehemmt. Glyphosat erhöht den Befall mit Wurzelpilzen (Fusarium) und behindert die Ansammlung von Knöllchenbakterien.
Eine Studie kam zum Ergebnis, dass Glyphosat das radiale Wachstum dreier ausgewählter Mykorrhizapilze beeinträchtigte. Pflanzen, die auf Mykorrhiza angewiesen sind, besitzen eine besondere Empfindlichkeit gegenüber dem Wirkstoff Glyphosat. Festgestellt wurde dies beispielsweise für die Familie der Rosengewächse und darunter explizit für die Gattung Sorbus.
Regulierung
EU
In der EU und 27 Mitgliedsstaaten ist die Anwendung von Glyphosat zugelassen. Die Erlaubte Tagesdosis (ADI) beträgt 0,3 und die Annehmbare Anwenderexposition 0,2 Milligramm pro Kilogramm Körpergewicht und Tag.
Grenzwerte für Rückstandshöchstgehalte in Lebensmitteln werden immer auf eine Wirkstoff/Kultur-Kombination bezogen und berücksichtigen die jeweilige Anwendungsart. Für Glyphosat sind folglich je nach Kultur und Anwendungsart unterschiedliche Rückstandshöchstgehalte festgelegt. Der Rückstandshöchstgehalt für den Einsatz als Mittel zur Bekämpfung von Wildkräutern in Getreidekulturen liegt zum Beispiel für Buchweizen und Reis bei 0,1 mg je Kilogramm Erntegut. Wird Glyphosat zur Vorerntebehandlung (Sikkation) eingesetzt, dann gilt für Weizen und Roggen beispielsweise ein Rückstandshöchstgehalt von 10 mg je Kilogramm Erntegut.
Die aktuelle EU-Zulassung wurde 2002 erteilt und läuft 2015 aus. Im Rahmen der routinemäßigen Überprüfung der Genehmigung von Pflanzenschutzmittelwirkstoffen hat das BfR die gesundheitliche Risikobewertung im Dezember 2013 abgeschlossen. Die Analyse von zahlreichen neuen Dokumenten ergab keine Hinweise auf eine krebserzeugende, reproduktionsschädigende oder fruchtschädigende Wirkung durch Glyphosat bei Versuchstieren. Sie gaben keinen Anlass, die gesundheitlichen Grenzwerte wesentlich zu verändern. Im März 2014 hat die EFSA die Neubewertung von Glyphosat bekannt gemacht und zur öffentlichen Kommentierung eingeladen. Bis zum 11. Mai 2014 konnten Kommentare eingereicht werden.
Die EU-Kommission hatte Ende 2022 entschieden, die befristete Zulassung um ein weiteres Jahr bis am 15. Dezember 2023 zu verlängern. Am 6. Juli 2023 bewertete die EFSA nach dreijähriger Auswertung mögliche Auswirkungen von Glyphosat auf die Gesundheit von Mensch, Tier und Umwelt erneut; es „wurden keine kritischen Bereiche ermittelt, die Anlass zur Sorge geben“.[226][189] Ungeklärt bleibt allerdings die Bewertung des ernährungsbedingten Risikos für Verbraucher und jene der Risiken für Wasserpflanzen sowie die Auswirkungen auf die Artenvielfalt. Die Europäische Kommission hat eine Verlängerung der Zulassung für Glyphosat auf EU-Ebene um weitere zehn Jahre vorgeschlagen[227], dies fand im Oktober und November 2023 keine qualifizierte Mehrheit. Daher kündigte die EU-Kommission an, die Neuzulassung von Glyphosat für weitere zehn Jahre unter Auflagen zu verlängern. Anfang Februar 2024 kündigte Ursula von der Leyen vor dem Europaparlament in Straßburg an, die umstrittene Pestizidverordnung Sustainable Use Regulation (SUR) zur Verringerung des Pestizideinsatzes in der Europäischen Union zurückzuziehen.
Deutschland
In Deutschland wird die Einhaltung von Grenzwerten bei Glyphosatrückständen in Nahrungsmitteln durch die behördliche Lebensmittelüberwachung kontrolliert. Von bundesweit 1112 untersuchten Proben im Jahr 2011 waren 1066 (95,86 %) frei von Rückständen. Von den 4,13 % Proben, in denen die Messwerte oberhalb der Nachweisgrenze lagen, wurden ca. drei Viertel aufgrund von Rückständen oberhalb des Höchstgehaltes beanstandet.
In Deutschland sind 58 glyphosathaltige Pflanzenschutzmittel (Stand: April 2023) zugelassen.
Schweiz
In der Eidgenossenschaft bestand bis 2013 ein andauerndes, demokratisch getragenes Anbau-Moratorium für Gentech-Pflanzen, das zu einer relativ geringeren Belastung von Glyphosat in der Landwirtschaft führte. Trotz den Einschränkungen für Glyphosat-resistente Kulturpflanzen, ist die Applikation dieses Herbizides in der Schweiz in Form von zugelassenen Produkten zur Zeit legal. Im Gegensatz zur EU jedoch ist die Sikkation mit Herbiziden in der Schweiz verboten. Nachdem eine kanadische Studie nachgewiesen hatte, dass Glyphosate auch über die Nahrungskette aufgenommen werden, haben Umweltorganisationen in der Schweiz zu einer Unterschriftensammlung (Petition) aufgerufen, um Bundesräte und das schweizerische Parlament von einem generellen Verbot dieses Herbizides zu überzeugen.
Rechtliche Aspekte
Strafurteile wegen wissenschaftlichen Betrugs
In zwei Fällen hat die amerikanische Umweltbehörde EPA Labore der bewussten Fälschung von Testergebnissen überführt, die unter anderem von Monsanto mit Glyphosatstudien beauftragt waren. Das Justizministerium schloss 1978 die Industrial Biotest Laboratories (IBT Labs). Die Geschäftsführung wurde 1983 unter anderem der Fälschung von Aussagen und der Fälschung wissenschaftlicher Daten, die der Regierung vorgelegt wurden, für schuldig befunden. Im Jahr 1991 wurden der Eigentümer von Craven Laboratories und einige Mitarbeiter wegen 20 ähnlicher schwerer Straftaten angeklagt und verurteilt. Monsanto erklärte, dass die betroffenen Studien wiederholt wurden und sich die EPA-Zertifizierung von Roundup nun nicht mehr auf Studien der Craven Labs oder IBT Labs stütze.
Einzelnachweise
- ↑ Hochspringen nach: a b c
d e f
g Eintrag zu
Glyphosat in der GESTIS-Stoffdatenbank
Institut für Arbeitsschutz der Deutschen Gesetzlichen Unfallversicherung
- ↑ Eintrag zu
Glyphosate im
Classification and Labelling Inventory der Europäischen Chemikalienagentur (ECHA),
Hersteller bzw. Inverkehrbringer können die harmonisierte Einstufung und Kennzeichnung
erweitern.
- ↑ Hochspringen nach: a b c
National Pesticide Information Center, Technical Fact Sheet
(ganz weit weg von der Oregon State University)


© biancahoegel.de
Datum der letzten Änderung: Jena, den: 04.10. 2025



